
“Hi陌生人2024庄心妍
巡回演唱会-汕尾站”
公共交通出行指引

“Hi陌生人2024庄心妍巡回演唱会-汕尾站”将于2月24日在汕尾市体育中心举行,为满足观众出行需求,助力我市发挥大型展会社会效益,演唱会期间公交企业将科学调度线路运力和加密线路班次,开通散场专线,方便观众出行。
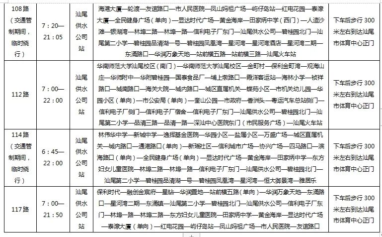
一、前往会场公共交通指引


二、为方便外地游客,加开两条公交直达专线:
1、保利金町湾至体育中心正门,票价2元
发班时间:16:00、16:30、17:00、17:30、18:30、19:00
(保利金町湾单向发车)
2、高铁站至体育中心正门,票价2元
发班时间:16:00、16:30、17:00、17:30、18:30、19:00
(高铁站单向发车)
三、临时开通散场公交专线,乘车点位于汕尾市体育中心正门前,散场后观众依次上车,客满即走。
1、汕尾市体育中心正门至保利金町湾,票价2元
途经:成业路、东城大道、工业大道、香江大道
2、汕尾市体育中心正门至海港大厦站,票价2元
途经:成业路、东城大道、工业大道、汕尾大道
3、汕尾市体育中心正门至红海湾遮浪街道,票价5元
途经:成业路、海滨大道、迎宾大道、红海湾大道
4、汕尾市体育中心正门至高铁站,票价2元
途经:成业路、东城路、品清大道、站前大道
5、汕尾市体育中心正门至海丰粤运汽车客运站、票价10元
途经:成业路、汕尾大道、海丽大道、蓝天广场、红城大道
以上5条散场专线在汕尾市体育中心正门单向发车,沿途公交站点都可停靠下客。
四、出租车临时上下客停车点位于海滨大道汕尾市体育中心路段,可步行前往临时停车点乘车。
五、网约车临时上下客停车点位于东城大道P1临时停车场和碧桂园公交站,可步行前往乘车。
汕尾市粤运汽车运输有限公司
2024年2月23日

长者助手
无障碍
手机版
网站首页
聚焦汕尾
政务公开
政务服务
政民互动
走进汕尾





